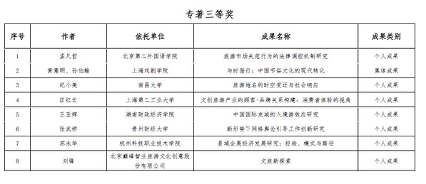
近日,中国旅游研究院公布了2021年文化和旅游优秀研究成果获奖名单,我校旅游管理学院副教授、会奖旅游研究所所长苏永华的专著《县域会展经济发展研究:经验、模式与路径》荣获2021年文化和旅游优秀研究成果专著类三等奖,这也是我校科研成果首次获得社科类省部级奖项。
专著《县域会展经济发展研究:经验、模式与路径》是我国第一部专论县域会展的著作,开拓性地将县域会展作为研究方向,将国内县域会展的理论与实践相结合,对县域会展经济的价值、驱动机制、类别模式和典型案例等方面展开系统研究,在加深县域会展经济内涵和驱动机制的理解、明确县域会展经济发展水平差异、寻求县域会展经济发展的有效模式和发展路径等方面具有显著的学术研究价值。
据悉,经报文化和旅游部,2021年度共50项成果被遴选为文化和旅游优秀研究成果。其中,学术论文20项,专著15项,研究报告15项。







